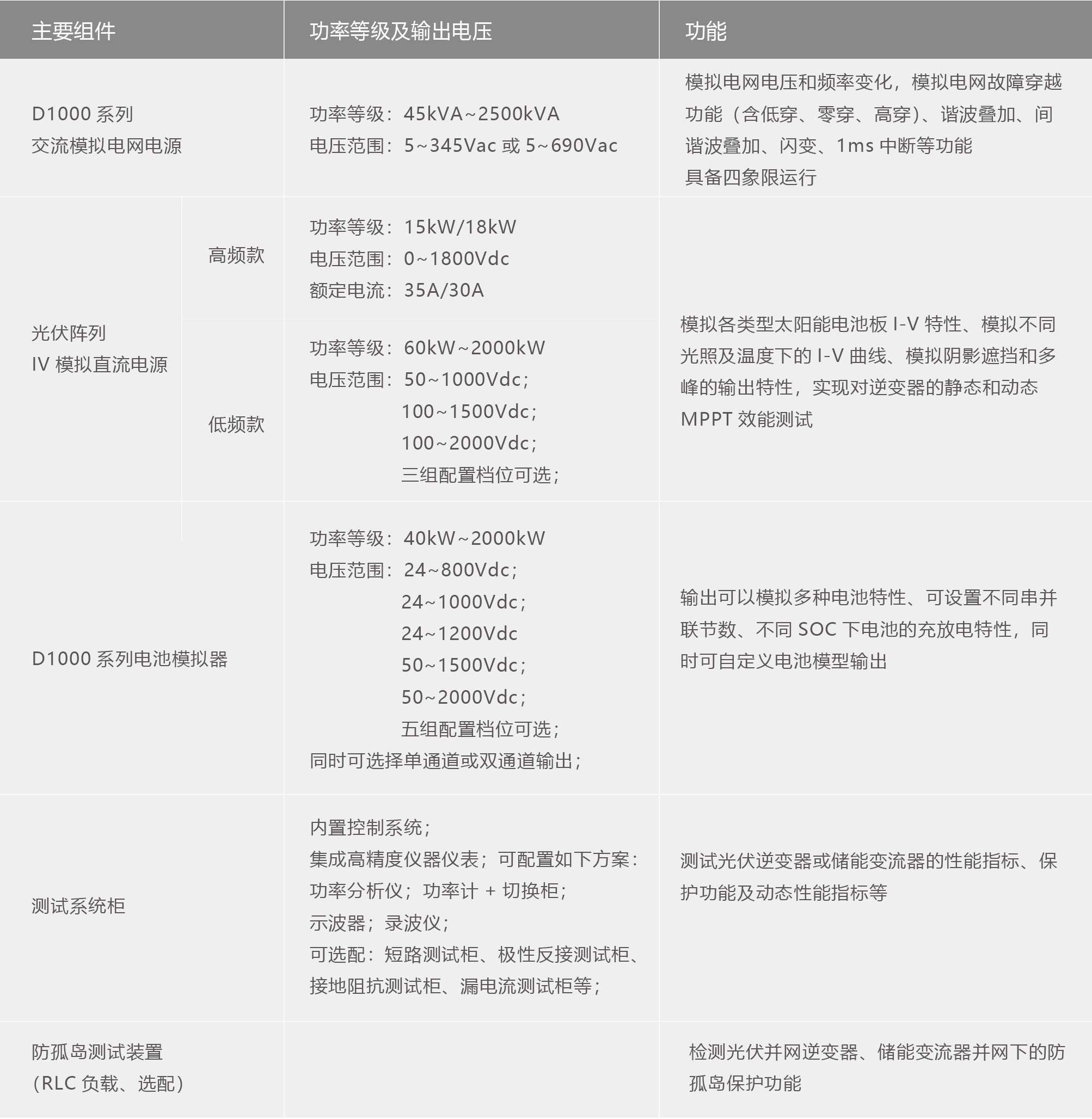
光伏逆变器测试系统由交流模拟电网电源、光伏阵列IV模拟器和系统柜及配套测试仪器等组成,以国标、能标为测试依据,采用自主开发的系统测试软件实现对光伏并网逆变器的电性能、保护功能、精度、以及定制化功能的测试。
产品介绍
光伏逆变器测试系统由交流模拟电网电源、光伏阵列IV模拟器和系统柜及配套测试仪器等组成,以国标、能标为测试依据,采用自主开发的系统测试软件实现对光伏并网逆变器的电性能、保护功能、精度、以及定制化功能的测试。
储能变流器测试系统有交流模拟电网电源/电池模拟器和系统柜及配套测试仪器等组成,以国标为测试依据,采用自主开发的系统测试软件,实现对于储能变流器的电性能、保护功能、精度、以及定制化功能的测试。本系统适用于光伏逆变器和储能变流器的研发、品质和认证测试。
产品规格表

产品界面
产品特点
满足最新国标测试要求,紧跟行业动态,不断更新测试内容
系统测试灵活便捷,可自定义测试流程,测试结果自动计算,自动生成测试报告并存档
系统采用高精度电源、负载及仪器仪表,满足测试结果的准确性
多种配置方案,可搭配单路MPPT输入架构和多路MPPT输入架构的系统配置
系统功率、电压等级可根据客户需求灵活配置
可选配电池模拟功能,可兼容光伏逆变器和储能变流器的测试